甘肃省人民政府办公厅关于印发甘肃省“高效办成一件事”2026年度第一批重点事项清单的通知

来源:甘肃省人民政府网站 发布时间:2026-02-13
字号:
收藏

甘政办发〔2026〕11号

各市、自治州人民政府,甘肃矿区办事处,兰州新区管委会,省政府各部门,中央在甘各单位:

《甘肃省“高效办成一件事”2026年度第一批重点事项清单》已经省政府同意,现印发给你们,请结合实际认真组织实施。


甘肃省人民政府办公厅        

2026年2月11日           

(此件公开发布)


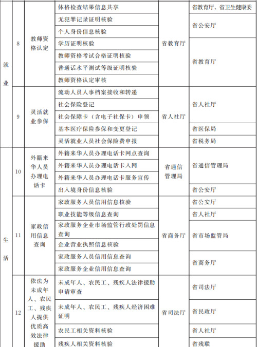
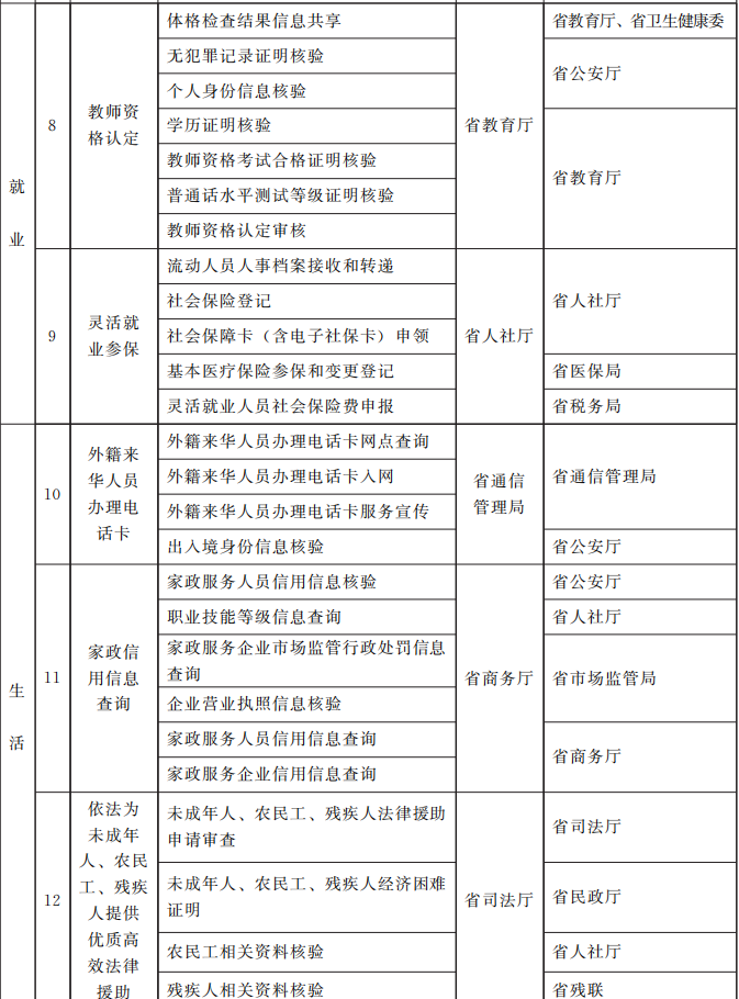
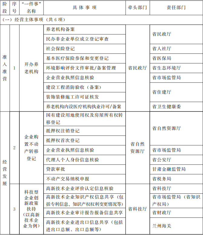
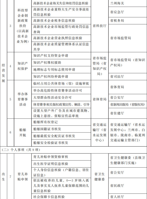
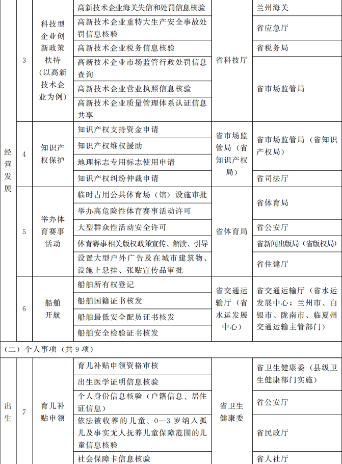
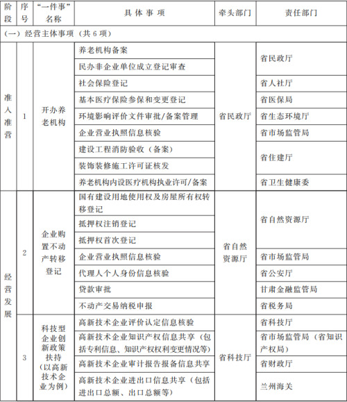
甘肃省“高效办成一件事”

2026年度第一批重点事项清单




X

温馨提示:

临夏州人民政府门户网站实行统一身份认证,州政府网站身份认证工作依托甘肃省政务服务网完成。网民注册成功,并通过身份认证后,可在全省政府网站实现“一网通办”。